$2+

Sort Objects Add-on

I want this!

Sort Objects Add-on

$2+

How many times did you wish you had a way to find out what object in the scene is so big that its making your CPU cry? How many times did you want to sort the objects by their materials or by the type of objects they are, so that you don't have to search for them one by one?

This is a Blender addon that allows you to sort all your objects by face count, material type or by type of object (mesh, curve, empty, lights, cameras and etc.) The addon is compatible with blender 3.31, 3.4, 3.6 and 4 and its been tested on all 4 versions. (the addon might work fine on older versions of Blender too)

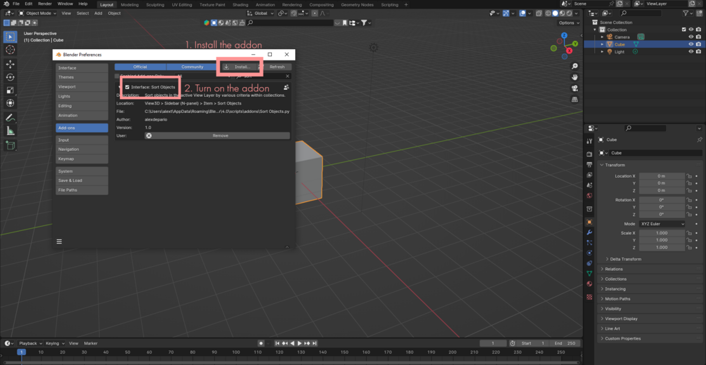
To use the addon you can:

  1. Install it like every other addon by going to Edit > Preferences > Addons > Install
  1. Enable the addon and look for the menu in the N-panel > Tool menu
  1. Make sure you turn off Sort Alphabetically from the filter menu on the top right corner of the screen
  1. Select a collection with objects and sort the objects in it by your preferred method.
$
I want this!
Size
4.92 KB
Powered by